UPT SDI BALLABULO NO.104
KEPULAUAN SELAYAR
Beranda
Profil
Identitas Sekolah
Visi Misi & Tujuan
Data Guru
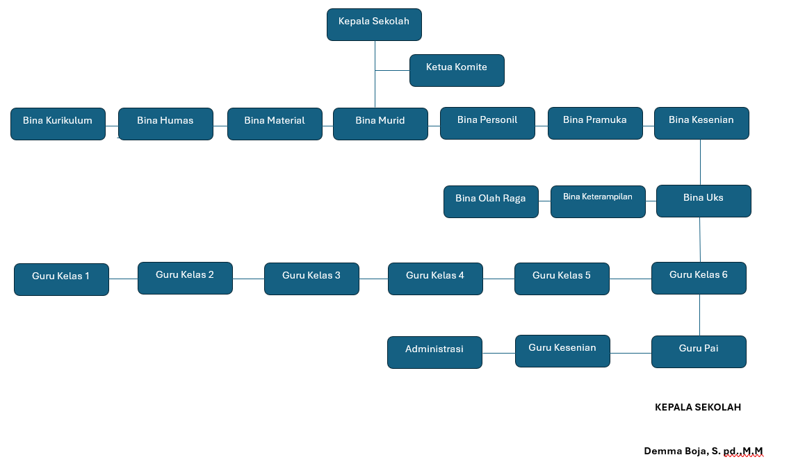
Struktur sekolah
Ekstrakurikuler
Pramuka
Seni
Olahraga
Fasilitas
Berita
Kontak
Struktur Organisasi
UPT SDI BALLABULO NO.104
, All right reserved.